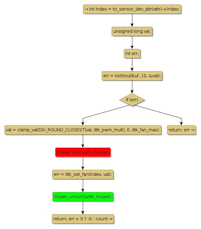
Instance Verification Kit (IVK)
mutex lock @ [12670+23+/linux-3.19-rc1/drivers/char/i8k.c]
Instance Signature: i8k_mutex
|
The Matching Pair Graph:
|
|
Function Name
|
Control Flow Graph (CFG)
|
Events Flow Graph (EFG)
|
Source Correspondence
|
|
i8k_hwmon_set_pwm
|
|
|
[12351+17+/linux-3.19-rc1/drivers/char/i8k.c]
|